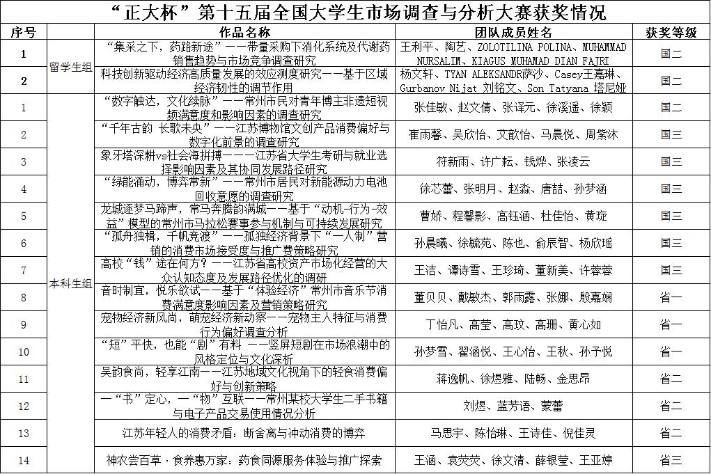
在第十五届“正大杯”全国大学生市场调查与分析大赛中,我校学子奋勇争先,再创佳绩。经过校内选拔赛的激烈角逐,共有14支本科生队伍和2支留学生队伍脱颖而出,代表我校参加省级及国家级比赛,充分展现了我校学子扎实的专业功底与出色的创新能力。
最终,我校参赛团队共荣获国家级二等奖3项、国家级三等奖6项,省级一等奖3项、省级二等奖3项、省级三等奖1项。

(创新创业学院 理学院/文/供图 创新创业学院/张弘、理学院/万志龙/审核)
发布者:创新创业学院发布时间:2025-10-22浏览次数:21
在第十五届“正大杯”全国大学生市场调查与分析大赛中,我校学子奋勇争先,再创佳绩。经过校内选拔赛的激烈角逐,共有14支本科生队伍和2支留学生队伍脱颖而出,代表我校参加省级及国家级比赛,充分展现了我校学子扎实的专业功底与出色的创新能力。
最终,我校参赛团队共荣获国家级二等奖3项、国家级三等奖6项,省级一等奖3项、省级二等奖3项、省级三等奖1项。

(创新创业学院 理学院/文/供图 创新创业学院/张弘、理学院/万志龙/审核)

版权所有:常州工学院创新创业学院
